太玄书阁 > 邓中夏 > 邓中夏全集 | 上页 下页
工会论·上编


  (一九二五年十二月二十二日)

  作者启事

  本书原定计划,分为上下两编,上编为理论的叙述,下编为事实问题的研究。上编本已讲完,惟后四章记录不甚洽意,又因粤港罢工事忙,实在无暇修改,朋友们催此书出版甚亟,不得已先将前两章印出。其余四章,只好俟粤港罢工解决后再行补出了。对不起!请原谅!

  目录
  第一章 工会的作用是什么?
  第二章 工会要怎样组织呢?
  第三章 工会应否过问政治?
  第四章 国际工会运动的情形如何?
  第五章 工会与农会的关系应该怎样?
  第六章 结论

  第一章 工会的作用是什么?

  工会是为无产阶级谋利益,是保障无产阶级利益,以至于图谋本身的完全解放的机关,所以工会是无产阶级的武器。无产阶级的武器,固然不单单是工会,但工会是一个重要的武器,工人要想打倒资本家,一定少不了这个武器。有了这个武器,才可以与资产阶级作剧烈的斗争,才可以致资产阶级的死命。比如两个人互打,如果专用拳头打,是不容易打死人的,一定要用刀或枪等武器来打,才容易打死人。工会就如两个人互打时所用的枪刀一样。

  本来工会的作用是随时代而变迁的。无产阶级未革命之前,它的作用是一个样,无产阶级革命成功后,它的作用又是一个样。现在只说明无产阶级未革命以前工会的作用。无产阶级未革命之前的工会,是工人作战的机关,是对付他的敌人帝国主义,军阀,买办阶级,资本家的。所以我们说工会是无产阶级的炮台,无产阶级有了这个炮台,可以用来打敌人。现在工人受资本家的剥削与压迫,几乎是不能生活,工人如欲免其剥削与压迫,唯一的方法就是团结,团结的表现就是工会,所以工会凡是卖劳力赚饭吃的工人都应该加入,工人有团结,便可以与他的敌人资本家开战。

  想大家都记得,没有好久以前,北洋军阀曾派了几艘兵舰来援助陈炯明扰乱广东,但这几艘兵舰抵香港后,何以只是在香港附近一带海口巡驶并不敢驶来广州打国民政府呢?香港也有许多好兵舰,这次我们罢工与他断绝经济关系,何以他不敢开来广州打我们呢?这因为要开驶兵舰来打广州,一定要经过虎门和黄埔两口岸,虎门黄埔都已设有炮台,如果他开来广州,我们必开炮轰击,所以北洋舰和香港舰都不敢驶来广东。我们有工会就如有炮台一样,资本家压迫我们太利害,我们必开炮打他。由此可知工会是保护无产阶级利益的,是无产阶级与资产阶级争斗的机关。

  有人说:“工会是如俱乐部一样,是工人娱乐的机关”。又有人说:“工会是如救济会一样,是工人互相救济的机关。”还有人说:“工会是如研究会一样,是工人互相研究技艺的机关。”这几种说法,我们在工会的章程上就可以看见,如“联络感情”,“交换智识”,“互相扶助”等。但这些话究竟对不对呢?可以说对,但不大对。因为娱乐、救济、研究等,只是工会中的一部分工作,不是工会全体的事务,即是说工会对于工人娱乐,互相救济,互相研究,这一类的事,是可以做的,但不是专门来做这类的事,因为专做这类的事,并不能使工人得到很多利益,得到完全的解放。比如俱乐部,固然是工人娱乐的机关,但在资产阶级未打倒以前,工人有什么娱乐之可言。又如救济会,固然是工人互相救济的机关,但在资本家未打倒以前,工人的痛苦是无穷的,是救不胜救的,这不过是头痛医头,脚痛医脚的办法吧!又如研究会,在资本家未打倒以前,对于工人亦毫无益处,因为工人在现在资本社会里作工,完全是资本家的奴隶,纵使好的手艺,也是不能赚到很多的钱,得到很好的生活。所以俱乐部、救济会、研究会等,只是工会中的一部分。

  工人如果要想得到解放,唯一的出路是打倒资产阶级,建设工农国家,以实现共产主义的社会。因此工会第一个责任,就是要与资产阶级斗争;第二个责任,就是教育和训练工友,使他们有阶级的觉悟,知道什么是工人阶级,工人阶级与资产阶级的利益如何冲突;第三个责任,就是要养成工人有管理生产机关之才能,因为打倒资产阶级后,工人阶级便是社会的主人翁,社会上一切生产机关,都要由工人自己来管理。这三种责任,便是无产阶级没有革命以前的工会所必须负担的,亦即工会在没有革命前的主要作用。

  但是工会的作用既如此重要,既是工人阶级打倒资产阶级的作战机关,既是工人阶级的炮台,然则工会要怎样组织呢?下一章我们就讲了。

  第二章 工会要怎样组织呢?

  (一)两个重要观念

  工会组织问题是很重要的,假如详细的说,不是今天几点钟可以讲得完,现在只可以提出重要的几点讲一讲。首先我们应该弄清的,有两个重要的观念,这两个重要的观念是什么呢?一、工会是群众集体的;二、工会是阶级斗争的。

  什么叫群众集体?集体两个字,就是把许多东西集成一个东西的意思,即是说将所有的群众集合起来成为一个团体。许多朋友有种种错误观念:工会只限定男子加入,女子不能加入;年纪大的人加入,年纪小的人不能加入;再有限定宗教徒如基督教徒之类——不能加入;再有因手艺之不同,限定某种手艺人可以加入,别种不能加入;再有分省界的,如广东工会只有广东人可以加入,别省人不能加入;再有分国界的,如中国工会只有中国人可以加入,外国人不能加入;再有因政党之关系,不准加入;这些限制是不对的,假使如此,工会便不是群众的集体了。工会应该不分男女,老少,宗教,党派,省界,国界,总之,只要是卖劳力赚饭吃的工人,统统都可以加入,那些分别要不得。为什么要这样?我们知道工人阶级利益是一致的,相同的,我们统统都是被资本家压迫,被资本家剥削的,我们一定要统统联合起来,不留一人在外,工会才有力量,才能打倒资本家,推翻资本制度,我们组织工会,第一要认清楚这一点。

  第二,我们知道资产阶级与无产阶级的利益永不相容,永远冲突,这两个阶级好象油和水一样,油和水永久是不能合拢的;又象狼和绵羊一样,狼看见绵羊是毫不客气一定要吃的。我们工人想增加工资减少时间才舒服,资本家便不如此了。我们要减少时间,他们是想增加时间;我们要增加工钱,他们是想减少工钱;两边恰恰相反,因为资本家知道减少些工钱,自己便多赚些钱入荷包;工作时间长些,可多货物卖钱。由此看起来,劳资两阶级何能相容?不相容便要争斗,此乃自然的结果。如果不斗争,据经验告诉我们,资本家是不会替我们加工资减时间的,是不会好好生生把我们应得的权利给予我们的。世界上没有一个资本家会发慈悲心,顾念我们的痛苦,给我们的好处,因为资本家自己知道一发慈悲心,荷包便要空了。他们已做资本家,资本家就是要赚钱的,荷包空了,他们是不愿意的。现在有一位国民党员戴季陶,他说:“资本家是有‘仁爱’的性能(即慈悲心),只要启发他这种仁爱的性能,他便会给工人的利益。”这话对不对?好比一个人对老虎说:“你的皮很好,可以给我们做衣服。”老虎肯不肯?恐怕不但不肯,反要把人吃了罢。凡是说资本家有慈悲心的人,便是帮忙资本家欺骗工人。又有人说,“劳资妥协”,“劳资调和”,这些都是资本家走狗所说的昏蛋话,我们决不相信。老实说,工会组织是阶级的,它的职责也是阶级的,它的行动也是阶级的,它是为了工人阶级的利益与资产阶级奋斗到底的。这是这二个重要观念。

  我们组织工会,这两个观念是很重要的,不可忘记。某工会少了这两个条件,便不是真正的工会了。

  (二)产业组织与职业组织

  工会组织原则里头有两个不同的主张,一为产业组织,一为职业组织。

  什么叫做产业组织?譬如一条铁路,不论车务、机务、工务,……等等都在同一产业之下的,所有一切工人,不论司机升火的也好,不论卖票打旗的也好,都加入铁路工会,这就是产业组织。又如一个纱厂,不论粗纱间细纱间也好,不论打包间电灯间也好,在纱厂里的工人统统加入纱厂工会,这也是产业组织。其余可以类推。

  什么是职业组织?如铁路有木匠,自来水厂也有木匠,轮船也有木匠,这些木匠职业相同,统统联合起来,组织一个工会,便是职业组织。又如机器工人,铁路上有机器工人,自来水厂也有机器工人,轮船上也有机器工人,将这些机器工人职业相同的联合起来组织一个工会,这便叫做职业组织。其余类推。

  这两种组织究竟那个好呢?当然是产业组织好。为什么呢?有二个理由:

  第一、产业组织可以使战斗力增加,职业组织战斗力便要减少了。如我们罢工,一个产业工会是很容易的,因为他们在同一产业之下,马上可以召集开会,如果组织好,指挥机关好,指挥机关下一命令下去,即可全体动作。职业组织便没有这样好,因为一个工厂至少有两种或多至数十百种的职业,如按一厂职业来组织,不要有两个或数十百个工会吗?这样七零八落,行动便不一致了。况且职业工会不限定一厂,是与许多别厂同职业的工人共同组织起来的,但我们知道各厂情形不同,自然利益也不同,有些待遇好点,有些工钱多点,假使我这厂发生罢工,别厂不赞成,怎么办呢?又罢工贵乎神速,职业组织如要罢工,动经许多时日,又罢工贵乎秘密,如职业组织势必容易泄露消息出去,如资本家知道了,先发制人,可以借端压迫我们,这末一来,罢工不是要受打击吗?所以在战斗方面,产业组织好,职业组织不好,这是一点。

  第二点,产业组织可以免除工人中间发生等级的界限,职业组织便不能够。工人中有熟练工人,与不熟练工人,熟练工人工钱多些,不熟练工人工钱少些,如职业组织那样势必熟练工组织在一起,不熟练工组织在一起,熟练工变成工人中间的贵族,他们的组织也变成工人贵族的组织了。这么一来,贵族工人与穷苦工人离开,贵族工人常与资本家接近勾结,于是工人不止受资本家的压迫,又受这般工人贵族的压迫。产业组织不论工钱多少也好,工作熟练与不熟练也好,统统加入有一个工会。以多数贫苦工人可以监督少数贵族工人,工人中的等级,界限可以不生,既可免除工人中间的冲突,又可免分散工人阶级的势力,所以产业组织好。

  但是有些朋友一走又走得太左了,走到极端去了,他们说得产业组织怎好,职业组织不值一钱,平心而论,职业组织虽然不好,在某种状况之下,也有他的用处,尤其是在中国有特别用处,假如产业发达的国家,如德国英国等,自然可完全采用产业组织;中国产业不发达,多是手工业和小工厂,假如这些手工业的工人,和小工厂工人,如果要按产业来组织工会,未免太小,如理发店每间十数人,如果每间理发店组织一个工会,广州市至少有五百间理发工会,这有什么用处呢。在此情形之下,只有将广州所有理发店联合起来,组织一个广州市的理发工会,这才有力量。又如打铁铺,广州也有数十间,如果每间打铁铺要组织工会,至少数千个,这是没有力量的,所以要把广州全市打铁铺联合起来,组织一个广州市的铁匠工会。其余可以类推。所以我们说小工厂手工业里头职业组织是有用的。

  现在我们来下一个公平的判断。凡是新工业之下的工人绝对要产业组织(如铁路、海员、纺织、矿山等),假如是手工业小工厂可以用职业组织(如理发、裁缝、印刷等)。

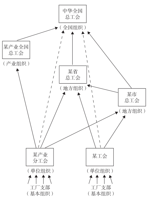
  (三)组织的系统

  先画一个图,我们看了图,再加解释,就容易明白了。

  19

  从上图,我们知道工会是一个单位组织。就某市各工会联合起来,组织某市的总工会(如“上海总工会”);亦可就某省各工会联合起来,组织某省总工会(如“河南全省总工会”)。市或省总工会都系地方组织。不过如省总工会成立时,市总工会亦须加入之(如江苏若成立“江苏全省总工会”时,“上海总工会”须加入)。全省总工会所在地,可不再设市总工会。

  某一产业可组织全国总工会(如“全国铁路总工会”),各地设立分会。这些分会在各地亦可加入各地方组织(如“京汉铁路郑州分会”可加入“河南全省总工会”,“京汉铁路江岸分会”可加入“湖北全省工团联合会”),产业工会与别个工会不同的地方,只是他可依其产业的性质,而另立一个系统的全国总工会罢了。

  某产业总工会,某省总工会,及某市总工会联合起来,共同组织全国总工会,这是一种常轨,不过在中国须得变通办理,因为有许多产业或地方并未成立总工会(如山东虽有“淄博矿工工会”,然而全国的矿业总工会并未成立;又如大连虽有“印刷工会”,然而大连市的总工会并未成立),或是地方的总工会并未统一(如广州有“工人代表会”和“广东总工会”两个总组织;香港有“工团总会”“华工总会”及中立之各大工会),在此种情况之下,如不变通办理,则势必有许多工会不能加入全国总工会,所以须得准此类未加入产业或地方总工会之工会,得直接加入全国总工会,以免一部分工会在外,有孤立之感和向隅之叹。图中有两根虚线,就是表示变通办理之意。

  每一工会,必有工厂支部做他的基本组织,否则,这个工会便是空的,其详下面有一节专讲。

  再说到一个工会内部之组织系统,为容易明白起见,亦先画一图。

  30

  每一工会它必有一办事机关,这办事机关,叫做“执行委员会”,委员人数视会之大小酌定之。执行委员会之下,必分设各部办事,设部多少亦视会务之繁简的定之(上图不过聊以示意)。如必要时,尚可得设各种特别机关,如仲裁委员会,介绍失业所之类;惟此项特设机关,必隶属于执行委员会之下。工厂支部仍俟下面另一节专讲。

  这里我们要连带说一说的,就是会长制与委员制的优劣问题。会长制是一人做主专断,一切事皆唯他一人之命是听;委员制就不然了,是几个或十几个人会议处断,不听命于个人,而听命于机关(即所谓“执行委员会”)。这两个制度,那一个好呢?我们以为委员制好些。为什么?因为(一)会长制容易由一个人专制把持,会长得人还不要紧,会长不得人那就糟了。往往有会长不好,暗中把工会卖给资本家做御用机关以鱼肉我工人的危险。委员制因互相监督,则没有这个危险。(二)会长难得有一个全智全能,一人的知识有限,思虑难以周密,一人的精力有限,做事难以件件俱到,所以往往有使会务错误或遗误的危险。委员制因会议讨论,分工互助,则没有这些危险。(三)会长制往往几年不选举,因此会长一人容易专权自恣,有变成官僚或变为酋长的危险。委员制则一年一选举,又可免除这个危险。由此看来,委员制比会长制好得多了。

  组织的大概我们讲过了,但是各位要注意,上面所讲的,不过聊以示意而已,自然到应用时,你必须斟酌情形,以定取舍,不可太死板。

  (四)工人会议

  工人会议,外国名字叫做“工人苏维埃”。苏维埃即是会议之意。工人苏维埃制度,只有劳农俄国实行了。他成了一种最新式的政治组织。

  以前的政治组织,所谓“议会制度”,我们都知道那是于我们工人阶级不相干的。为什么呢?你看他们的选举,不是以财产之有无和财产额之多寡做议员资格的标准吗?例如有十万元以上财产的所谓“公民”,可被举为省议员,由省议员选举国会议员。诸位想想,他们以财产做标准,我们工人阶级是没有钱的穷光蛋,那有资格去做什么省议员和国会议员呢?好了,一切议员都被有钱的资本家大地主垄断了,他们在国会里所订的什么法律,商量组织的什么政府,自然是为了保护他们资产阶级的利益;自然都是帮忙资本家压迫我们工人的工具。那里有我们说话的余地呢?

  苏维埃制度,就不然了,他不以财产做标准,他是打破私有财产制度的,自然不以财产做标准。他怎样办呢?凡是做工的人都要开会,在开会时都有充分发表意见的机会。每一工厂有工人大会。并由此会议选举你所相信的代表开地方会议或全国会议,订立你所需要的法律,商量组织你所相信的政府,完全为工人阶级谋利益的法律和政府。选举代表只以产业机关为标准,以人数多少为比例。(假定五十人举一代表,你厂中如有二百六十人,你这里就可选出五个代表。)并且决定凡是资产阶级及其附属物如牧师之类,都没有选举权。总之,苏维埃制度,是工人专权,工人专政,工人统治的世界。

  现在说到我们中国工会要怎样实行这个制度了,先画一图。

  31

  全国劳动大会每年必开一次,由全国各工会工人直接选举代表到会,每一千人得选一代表。某产业全国总工会得派十人以下之代表到会;某省总工会得派八人以下之代表到会;某市总工会得派五人以下之代表到会;自然此种总工会还要看他统辖之下人数的多寡,再有伸缩之余地;再则此种总工会派出之代表有无表决权,也要待全国大会之决定。全国劳动大会为全国最高机关,他有绝对的权力,他的责任,大概为(一)检查前此一年全国工人运动之总成绩;(二)确定后此一年全国工人运动之新方针;(三)选举一届中华全国总工会的执行委员。全国劳动大会闭幕后,中华全国总工会执行委员会为最高机关,他得全国大会之付托,亦有绝对的权力;他的责任,大概为(一)执行大会决议案;(二)谋国际之联合;(三)统一全国工会运动;(四)指挥全国工会从事阶级斗争;(五)宣传正确的工人运动的理论,并指导一切实际运动之方针;(六)仲裁各工会之纠纷;(七)救济事项;(八)其他随时发生事项。执行委员会之下设干事局,驻会办事。

  某产业工人全国代表大会,每年二次,由各分会工人按二百人或五百人直接选一代表,这要看当时的情形来决定。讨论关于本产业工人运动一切事项,并选举本产业全国总工会的执行委员。

  某省工人代表大会,每年二次,由各工会工人按五十人或一百人直接选一代表,其不足五十人或一百人者亦得派一代表。讨论关于本省工人运动的一切事项,并选举本省总工会的执行委员。

  某市工人代表大会,每年四次,因在一地,故易开也。其选派代表标准与赴省大会同。讨论关于本市工人运动的一切事项。并选举本市总工会的执行委员。

  某工会全体大会,每月一次,所有会员,全体俱到,讨论本会一切事项。惟亦可开代表会议。至于工会职员由全体大会或代表会议选举,可酌定之。

  以上所定选派代表之标准,自然不可死板,自然要看当时情形加以变通,此亦不过聊以示意而已。

  由此说来,工人有发表自己意见的机会,工人职员又由自己或其代表选出,这才真是民主的精神,外国话叫做“德谟克拉西”,中国所谓“民主主义”。资本家的议会制度,也说是民主主义,其实是资本家的民主主义,于我们大多数的工人不相干,因为议员都是资本家的。所以资本家口中的民主主义,是假的,不过欺骗我们工人罢了。我们绝不相信。

  (五)工厂支部

  工厂支部这个东西重要极了,大家必须懂得,他是打倒资本家最好的一个好武器。

  譬如一个军队,有了总司令部,他下层必有团营连排层层的组织,然后才能指挥如意,否则,仅有总司令部,有何用处呢?工会也是一样,虽然没有军队那样复杂的组织,然而下层必有组织才好,否则,仅有执行委员会,下层没有工厂支部的组织,何能指挥如意?有何用处呢?

  工厂支部好象是工会的柱子,一间厅堂,没有柱子,是顶不住的,工会没有工厂支部也是顶不住的。从前工会摇动不定,往往被资本家一打便完了,就因没有工厂支部的原故。如果有了工厂支部。那怕资本家竭雷霆万钧之力也是打不下来的。

  工厂支部怎样组织呢?就是按照工厂中之每一个工作处,如纱厂中之粗纱间、细纱间、打包间、弹花间、电灯间等处,每间都组织一个支部。支部之中可选三人或五人组织一个干事会,负接受工会命令并指挥支部会员之责任。如果有政治自由的地方,(如广东)假如有可能,支部之下,尚可设立小组,约十人为一小组,每组置一组长,那就更完密了。

  工厂支部的好处:

  第一,工会会员全体大会,事实上是难开的,就是在政治自由的地方,至少也要每一个月才开一次。开会是训练工人的绝好机会,会越开得多,工人越有进步,为什么?因为工人在开会的时候,可以得到许多知识,也可以训练发言的口才。工厂支部因为在一工作处,人数又少,容易集合,每星期可以开一次,这样不是使工人更多训练的机会吗?

  第二,当罢工的时候,如没有支部,群众好象一盘散沙,不相统属,有了支部,便有了约束,如军队一样,工会下一命令,在几分钟之内,便可由支部传达全体工友知道,或进攻,或退守,都能步调一致,丝毫不乱,这样不是使罢工更容易胜利吗?

  第三,每一工作处,必有他的特殊问题,或者为工会执行委员会所想不到的,如有支部,开会时,谁也可以发表出来,经大家同意,可提交执行委员会去办,这样不是使会务越发增进吗?

  第四,往往有些事,是很小的,而且只限于每一工作处,如管工打了一个工友,这怎样办呢?请求工会宣布罢工吗?未免小题大做,有了支部,由支部干事会,在入厂作工的时候,临时宣布罢工两小时或三四小时,怠工亦可以,怠工就是照常入厂,机器尽管开着,我们只是不动手作工。这样一来,资本家不能不赔礼了,下一次再不敢打我们工友了。

  第五,在政治压迫的地方,工厂支部尤其有作用。因为那时工会封禁了,我们在工作处秘密组织支部,工人同在一处,人数有限,随时可以集合开会,用最神速的手段,只要几分钟便可把会开完,等到资本家知道来压迫时,我们已散会了。并且有了支部,一切秘密出版物,可以秘密分散,“二七”失败以后,北方铁路工会全遭封禁,北方铁路工友不曾涣散,全靠工厂支部之力,这是我们不可忘记的。

  (六)工厂委员会

  工厂委员会,有些朋友,常常把它弄错。他们把工厂委员会认成为工会组织系统中之一个中间机关,如上海内外棉纱厂工会,它管辖十三厂,于是每厂设一工厂委员会,其下于每一工作处设一支部。其实工厂委员会另有一种严重的意义,就是工厂委员会是管理生产的,它在革命时特别发达,俄国一九一七年三月革命后,各工厂此类组织如云而起,然而其目的均为管理生产,至十月革命成功后,工厂归工人,于是工厂委员会普及于全俄。试问我们之所谓“工厂委员会”,是不是此种意义呢?不过是变成了一个承上接下的中间机关罢了,不特未做管理生产的事情,并且连参加管理也未有,这是我们用此名称一时不小心,所以错误了。

  再则工厂委员会即使不管理生产,至少也要有一种这样的意义,就是某一工厂,一部分工人加入工会,一部分甚至大部分还没有加入;或者某一工厂,组织了几个工会;或者是工人以职业关系而分别加入了与别厂合组之职业工会,这怎样办呢?在此种情形之下,就用得着工厂委员会了,因为在同一工厂之中,利益相同,问题必也相同,应该大家不分彼此,共同解决,这必有一特殊的形式,这个特殊形式,就是工厂委员会,他不一定隶属于某工会,他就仅仅以讨论解决这一工厂的特殊问题为止也可以。所以朋友们如用工厂委员会的名称,要注意上述两个意义。但是现在工厂委员会已经有些地方用了,生米煮成熟饭,还有什么话说,只好将来管理生产时,另起一个名字好了。

  (七)政治压迫下之变相组织

  上面几节所讲的是工会的常轨,但是在政治压迫的地方,一定有难于完全适用的。比方工会这一个名称,在北方有些地方简直不能用,怎样办呢?我们不是呆汉,自然可以用五花六色的名称可以不被敌人注意的名称,如俱乐部、学校之类,甚至于很腐败的名称,如进德会,崇俭会之类,也可以用。只要是这个机关,事实上可以聚集工友,训练教育工友,指挥工友一致动作,便可以了。这类变相组织,全国劳动大会开会的时候,亦得召集它,不过要经过大会郑重的审查罢了。(上编未完)

  署名:中夏

  (原载《职工运动丛书》)


太玄书阁(xuge.org)
上一页 回目录 回首页 下一页